The photos you provided may be used to improve Bing image processing services.
Privacy Policy
|
Terms of Use
Can't use this link. Check that your link starts with 'http://' or 'https://' to try again.
Unable to process this search. Please try a different image or keywords.
Try Visual Search
Search, identify objects and text, translate, or solve problems using an image
Drag one or more images here,
upload an image
or
open camera
Drop images here to start your search
To use Visual Search, enable the camera in this browser
All
Search
Images
Inspiration
Create
Collections
Videos
Maps
News
More
Shopping
Flights
Travel
Notebook
Top suggestions for Stack Operations Using Iterators in CPP
Iterator
Iterator
Pattern
Iterator in
C++
Iterator
Pattern CPP
CPP Iterator
Example
Iterator
Design Pattern
Iterator
Rbegin
Iterator
Base
Simple Example of a
CPP Iterator
Map
in CPP
Iterator CPP
Diagram
Waht Is
Iterator in CPP
Vector
Iterate
Iterator
Class CPP
Auto
Iterator in CPP
CS
Iterator
Type of
Iterator
What Is an
Iterator
Iterator
for Vector
STL
Iterators
Random
Iterator
Input
Iterators
Iteration
Vector
Iteration in
C
Iterators in
C#
Iterator in
a Header File CPP
String Iterator
C++
ForwardIterator
C++
Iterators
and Enumerators
C++ Move
Iterator
Iterator
Syntax C++
CPP
Function
Lazy
Iterator
Difference Between Iterator
and Pointer
Iterator
Category C++
Iterator Operations
C++
C
++Iterator Loop
C
++Iterator Graph
Queue
C++
Array Iterator
C++
C++ ForwardIterator
Concept
Types of Iterators in
C++
Declare Vector
C++
How to Use for Loop
in C++
Programming
Vector C++
Itertator
OCS
Iterate
List C#
How to Return an Iterator C++
How to Make a List
in C++
Vector CPP
Examples
Explore more searches like Stack Operations Using Iterators in CPP
UK
Map
Data
Structure
Push
Pop
Empty/Full
What Is
Pop
People interested in Stack Operations Using Iterators in CPP also searched for
White
Background
Push Down Automato
GIF
Program
Implement
Data Structure
SlideShare
Diagrammatic
Representation
Time
Complexity
Queue
List
ADT
Steps
Perform
Arithmetic
Using Iterators
CPP
Performed
Data Structure
Program
Top
hIts
Available
Autoplay all GIFs
Change autoplay and other image settings here
Autoplay all GIFs
Flip the switch to turn them on
Autoplay GIFs
Image size
All
Small
Medium
Large
Extra large
At least... *
Customized Width
x
Customized Height
px
Please enter a number for Width and Height
Color
All
Color only
Black & white
Type
All
Photograph
Clipart
Line drawing
Animated GIF
Transparent
Layout
All
Square
Wide
Tall
People
All
Just faces
Head & shoulders
Date
All
Past 24 hours
Past week
Past month
Past year
License
All
All Creative Commons
Public domain
Free to share and use
Free to share and use commercially
Free to modify, share, and use
Free to modify, share, and use commercially
Learn more
Clear filters
SafeSearch:
Moderate
Strict
Moderate (default)
Off
Filter
Iterator
Iterator
Pattern
Iterator in
C++
Iterator
Pattern CPP
CPP Iterator
Example
Iterator
Design Pattern
Iterator
Rbegin
Iterator
Base
Simple Example of a
CPP Iterator
Map
in CPP
Iterator CPP
Diagram
Waht Is
Iterator in CPP
Vector
Iterate
Iterator
Class CPP
Auto
Iterator in CPP
CS
Iterator
Type of
Iterator
What Is an
Iterator
Iterator
for Vector
STL
Iterators
Random
Iterator
Input
Iterators
Iteration
Vector
Iteration in
C
Iterators in
C#
Iterator in
a Header File CPP
String Iterator
C++
ForwardIterator
C++
Iterators
and Enumerators
C++ Move
Iterator
Iterator
Syntax C++
CPP
Function
Lazy
Iterator
Difference Between Iterator
and Pointer
Iterator
Category C++
Iterator Operations
C++
C
++Iterator Loop
C
++Iterator Graph
Queue
C++
Array Iterator
C++
C++ ForwardIterator
Concept
Types of Iterators in
C++
Declare Vector
C++
How to Use for Loop
in C++
Programming
Vector C++
Itertator
OCS
Iterate
List C#
How to Return an Iterator C++
How to Make a List
in C++
Vector CPP
Examples
447×131
thedeveloperblog.com
C++ Iterators
1098×590
iq.opengenus.org
Iterators in C++ STL
654×608
programiz.com
C++ Iterators
560×300
hackingcpp.com
C++ Iterators Introduction | hacking C++
628×409
hackingcpp.com
C++ Iterators Introduction | hacking C++
666×463
ahirlabs.com
Stack in Data Structure Using Cpp – AHIRLABS
666×463
ahirlabs.com
Stack in Data Structure Using Cpp – AHIRLABS
1200×928
codemyplusplus.com
C++ Stack
6:06
geeksforgeeks.org
Stack in C STL - GeeksforGeeks
1200×628
danidiaztech.com
How to Implement Stack in C++? Amortized analysis — DaniDiazTech
997×301
Simplilearn
Iterators in C++: An Ultimate Guide to Iterators [Updated]
Explore more searches like
Stack Operations
Using Iterators
in
CPP
UK Map
Data Structure
Push Pop
Empty/Full
What Is Pop
934×564
w3resource.com
C++ Sort a stack using another stack
1033×605
w3resource.com
C++ Sort a stack using another stack
539×476
w3resource.com
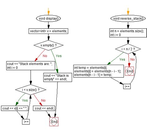
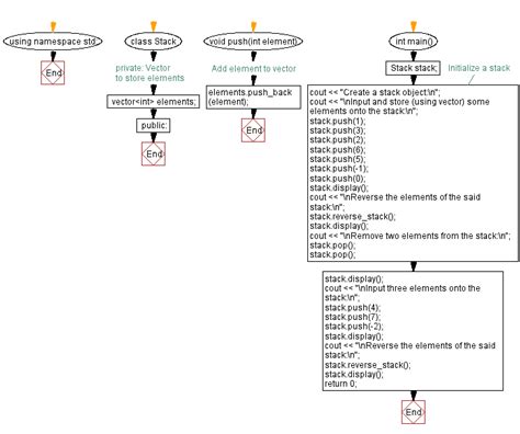
C++ Reverse a stack (using a vector) elements
724×605
w3resource.com
C++ Reverse a stack (using a vector) elements
716×446
w3resource.com
C++ Implement a stack using a linked list with push, pop
535×392
w3resource.com
C++ Implement a stack using a linked list with push, pop
500×290
thesmolt.com
Stack program in CPP using Class and Array - THESMOLT
966×284
w3resource.com
C++ Find the maximum element in a stack (using an array)
817×492
w3resource.com
C++ Implement a stack using an array with push, pop operations
803×284
w3resource.com
C++ Implement a stack using an array with push, pop operations
927×432
w3resource.com
C++ Delete all occurrences of an item in a stack
669×641
w3resource.com
C++ Delete all occurrences of an ite…
400×164
blogspot.com
Stack Operations Using Array - abc
512×203
simplilearn.com
A Comprehensive Look at C++ Stack | Simplilearn
570×210
cppppppp.blogspot.com
Stack Operations Using Pointer - abc
People interested in
Stack Operations
Using Iterators in CPP
also searched for
White Background
Push Down Automato GIF
Program Implement
Data Structure SlideShare
Diagrammatic Representation
Time Complexity
Queue List
ADT
Steps Perform
Arithmetic
Using Iterators CPP
Performed
646×426
blogspot.com
C++ Programming: Stack Operations using arrays
1024×576
cppscripts.com
Understanding C++ Stack Overflow: Causes and Solutions
581×476
w3resource.com
C++ Implement a stack using a vector with push, pop operations
487×425
w3resource.com
C++ Implement a stack using a vector with push, pop operati…
758×492
w3resource.com
C++ Implement a stack using a Deque with push, pop operations
1065×476
w3resource.com
C++ Implement a stack using a Deque with push, pop operations
1240×1754
studypool.com
SOLUTION: Stack Impleme…
1024×576
cppscripts.com
CPP Heap vs Stack: Understanding Memory Management
1301×740
data-flair.training
Stack in C/C++ - Master the LIFO Concepts in Less Than 4 Mins. - DataFlair
Some results have been hidden because they may be inaccessible to you.
Show inaccessible results
Report an inappropriate content
Please select one of the options below.
Not Relevant
Offensive
Adult
Child Sexual Abuse
Feedback